0431-81872031
规划讲堂
网站首页 >> 规划讲堂 >> 长春史画 >> 历史文化名城 >> 长春历史文化名城宣传展
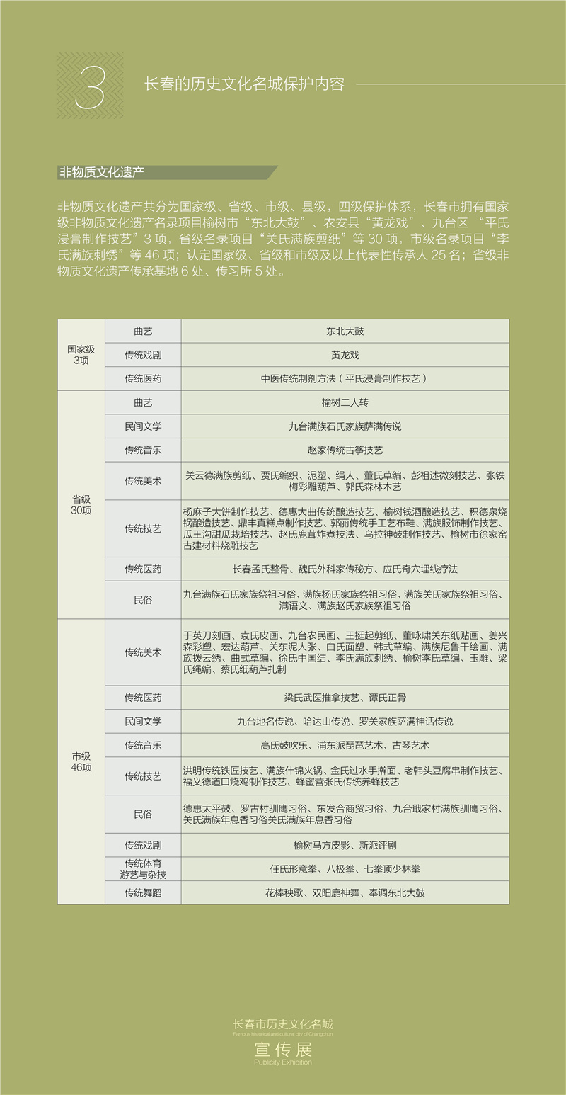
长春历史文化名城宣传展
上传时间:2022-11-09 来源:长春市规划编制研究中心

电话:0431-81872031