0431-81872031
规划讲堂
网站首页 >> 规划讲堂 >> 长春史画 >> 历史文化名城 >> 一图读懂《长春市历史文化名城保护条例》
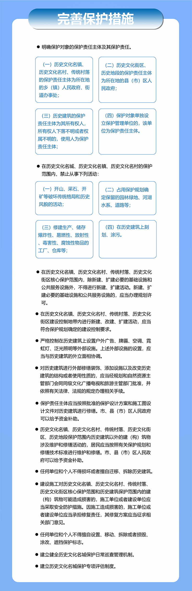
一图读懂《长春市历史文化名城保护条例》
上传时间:2024-12-20 来源:市编研中心

电话:0431-81872031